喜讯!11项国家自科基金!
作者:李靓
来源:人民号
时间:2022-09-14
浏览:次
A
A
A
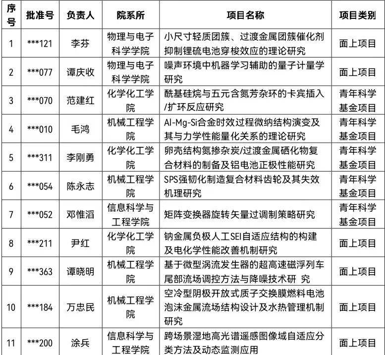
9月8日,国家自然科学基金委公布了2022年度国家自然科学基金面上、青年项目立项名单,我校共有11个项目获资助,其中面上项目6项、青年科学基金项目5项。
我校2022年度国家自然科学基金面上、青年项目立项目录

国家自然科学基金项目在我国科学研究领域中层次最高、影响最广,是体现学校科研水平的重要载体。近年来,为推进整体科研水平提升,学校党委和行政高度重视、提前谋划、统一部署,科技处制定申报方案,精心组织实施,邀请专家指导答疑,引导学院深挖潜力、充分调动教师申报国家自然科学基金项目的积极性和主动性,严把质量关,有效提高了基金申报质量。
下一步,学校将继续把国家自然科学基金项目申报工作作为提升学科和科研竞争力的重要抓手,提前谋划,扎实部署,明确申报任务和时间节点,强化指导,为下一年度基金申报做好准备,力争再上新台阶。
新闻链接:https://rmh.pdnews.cn/Pc/ArtInfoApi/article?id=31205049
下一篇:啦啦操街舞自选决赛顺利收官
