我校校园手机报获评“全省教育系统创建学习型党组织十佳学习载体”
作者:
来源:
时间:2014-09-18
浏览:次
A
A
A
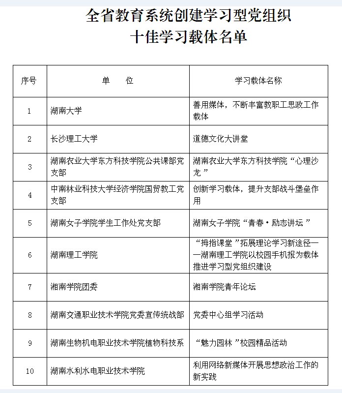
校园网讯 9月17日,省委教育工委发出《关于公布2014年全省教育系统学习型党组织建设“五创四评”活动结果的通知》,经专家评议、省委教育工委审定,我校申报的《“拇指课堂”拓展理论学习新途径——湖南理工学院以校园手机报为载体推进学习型党组织建设》获评“全省教育系统创建学习型党组织十佳学习载体”。
校园手机报是学校党委、行政为教职员工量身定制的互动信息平台,是教职员工了解校园信息的新途径。手机报提供最及时、最准确、最精彩的校园资讯,开辟学校与教职工沟通的新渠道,是学校开展党的群众路线教育实践活动以来,改进工作作风,密切联系群众的一项重要举措。截止9月18日,已向全校教职员工发送12期校园手机报。(苑煊)
【责任编辑:】
(
责编:
初审:
终审:
)
上一篇: 彭时代主持召开本学期第二次党委会
下一篇: 2014级新生军训掠影


