【官微】给力!我校69个项目获2018年省教育厅科研立项!
给力!我校69个项目获2018年省教育厅科研立项!
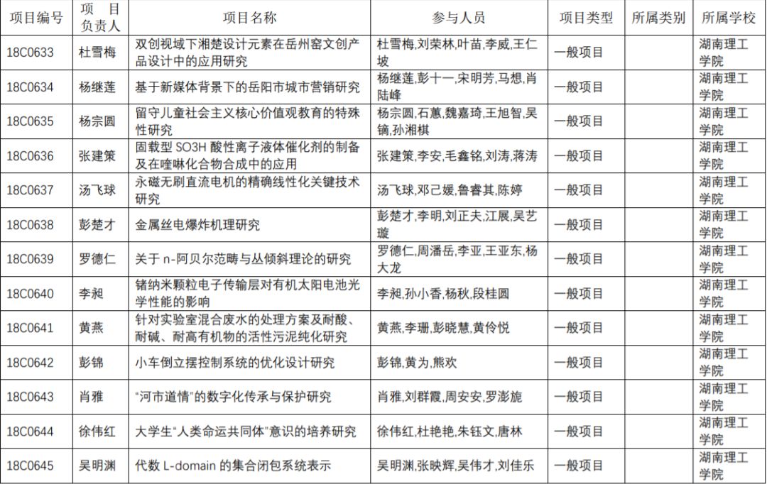
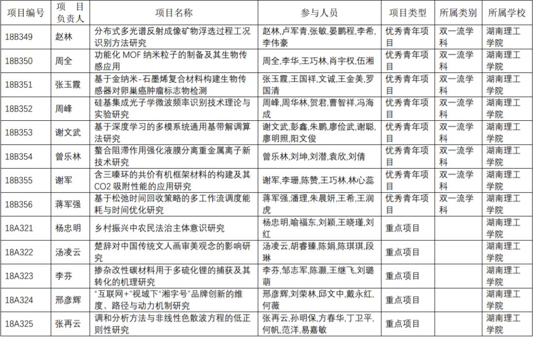
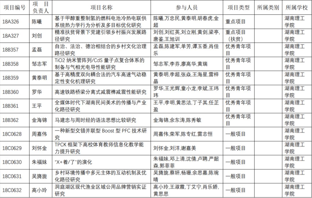
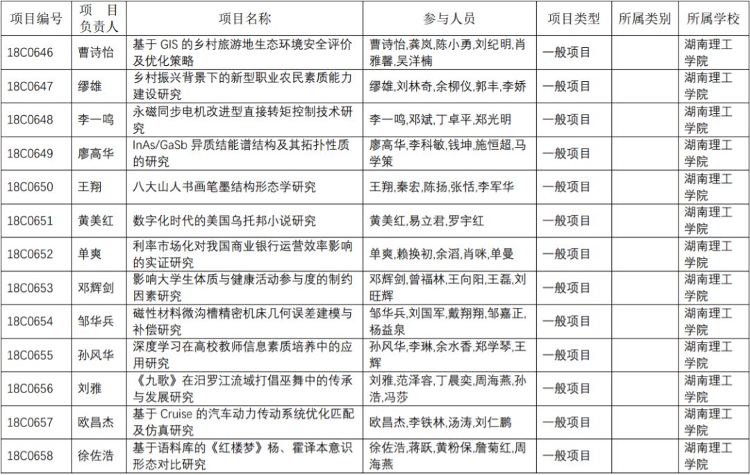
在这批获得立项的科学研究项目中,我校周宁波、郭观七、郑淑琴、李春来、侯朝辉、张盼良、李武、刘宇、杨长安、彭鑫等人负责的69个项目成功入选。
在立项的项目中,有17个重点项目,18个优秀青年项目,31个一般项目,3个属于创新平台开放基金项目。
在所属类别中,我校双一流学科共获得22项科研项目,其中重点项目10项,优秀青年项目12项。
获得立项的具体科学研究项目
其实
自2019以来
我校不断地在突破、提高自身
已经获得了不少佳绩
让我们来回顾一下理工
在2019已经取得的荣誉吧
历史突破
9个项目获2018年省部级科技奖
2月27日上午,湖南省推进创新型省份建设暨科技奖励大会在长沙召开。学校有8个项目获2018年度湖南省科技奖奖励,其中获省自然科学奖2项、技术发明奖1项、科技进步奖5项。同时,在刚刚结束的工业和信息化部2018年度国防科技进步奖评审中,我校参与的一项科研项目获得2018年度国防科学技术奖二等奖。一年获得9项省部级科技奖,创下学校年度获得科技奖数量和层次的新高。
再创新高
29个项目获2019年省自科基金
2019年度湖南省自然科学基金项目立项通知于近日下发,我校获批项目数量再创新高,共获得29项湖南省自然科学基金项目资助,其中面上项目14项,青年项目15项。
据悉,我校今年面上项目立项数在省属高校中位列第六,总立项数在2018年度21项的基础上增加到29项,同比增长38%;总资助经费在2018年130万元的基础上增加到215万元,同比增长65%。
学校获32项2019年度
省社科成果评审委课题
2019年度湖南省社科成果评审委员会课题立项结果正式公布,我校共有32个课题获得立项,其中校长卢先明研究员主持申报的《乡村振兴战略背景下的湖南乡土人才队伍建设研究》获重大课题资助,另获重点课题1项,一般课题30项,立项总数和立项经费位居全省前列。
学校获批全国教育硕士
联合培养示范基地
全国教育专业学位研究生教育指导委员会发出函件,公布了全国教育硕士专业学位研究生联合培养示范基地评选结果,我校申报的“湖南理工学院-岳阳市一中教育硕士联合培养基地”获批全国教育硕士专业学位研究生联合培养示范基地。
